4月17日,第二届陕西省煤炭科学技术奖表彰奖励大会暨学会九届理事会二次会议在宝鸡扶风召开。会议深入贯彻落实国家科技创新战略和煤炭产业高质量发展要求,表彰在煤炭科学技术领域作出突出贡献的单位和个人,总结学会过往工作成效,部署下一阶段重点任务。我校副校长文虎出席,科技处、相关获奖团队、代表参加会议。
会议审议通过了理事会财务报告、会员发展、增补理事及副理事长等多项决议,并向2026年度执行理事长单位——西安科技大学及执行理事长邓军校长授牌颁证。文虎代表学校及邓军表态发言,他表示,作为2026年度执行理事长单位,学校将切实履行执行理事长职责,依托学校学科优势和科研力量,全力支持学会开展各项工作:坚持“四个面向”,做国家战略的“顶梁柱”。深入贯彻习近平总书记关于新质生产力的重要论述精神,加强原创颠覆性技术突破、创新性配置生产要素、推动产业深度转型升级,把科技成果转化为保障国家能源安全的“新质生产力”;深化“会企校协同”,做产业升级的“加速器”。充分发挥学校科技、教育、人才和平台优势,深化“会企校”产学研用合作,打通科技成果转化的“最后一公里”,解决现场技术难题,让省煤炭学会真正成为连接专家与矿工、实验室与采掘面的桥梁;强化“自身建设”,做会员单位的“贴心人”。严格履行执行理事长单位职责,在学会理事会的领导下,搭好平台、做好服务。通过举办高水平学术论坛、技术技能大赛、煤炭科谱宣传,营造“百花齐放”的学术生态,把陕西省煤炭学会建成全国一流、富有活力的现代科技社团。
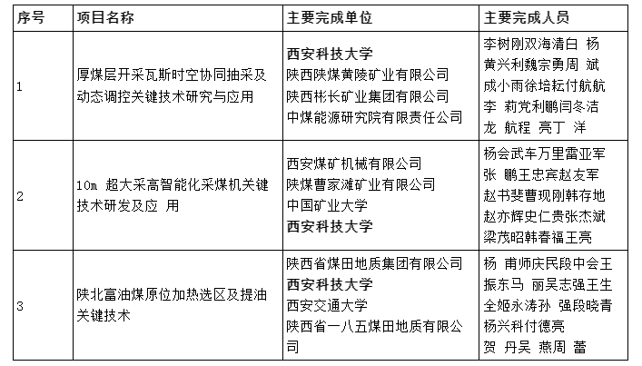
会议现场,对荣获第二届陕西省煤炭科学技术奖科技成果奖和科技创新先进单位、个人及2025年度优秀专业委员会进行了表彰,颁发奖牌、证书及奖金,激励全省煤炭行业科技工作者勇攀科技高峰、深耕创新实践。我校荣获一、二等奖各3项,三等奖4项。2人荣获陕西省煤炭青年科技奖,1个创新团队荣获陕西省煤炭科技创新先进创新团队,5人荣获陕西省煤炭科技创新先进个人,2个专业委员会荣获2025年度优秀专业委员会,获奖数量与质量进一步提高,充分彰显了学校在煤炭科技领域的科研实力与创新成效。
据悉,陕西省煤炭科学技术奖是由陕西省煤炭工业协会、陕西省煤炭学会联合设立的社会力量科技奖励,旨在激励煤炭科技创新、推动产业绿色低碳高质量发展。本次评选经多轮严格评审,共授予科技成果奖30项(一等奖5项,每项奖励16万元;二等奖10项,每项奖励6万元;三等奖15项,每项奖励3万元),同时表彰5名陕西省煤炭卓越工程师、10名陕西省煤炭青年科技奖获得者及一批先进单位(团队)与个人。
此次会议的召开,进一步明确了我省煤炭行业科技创新的发展方向,凝聚了行业创新合力。我校将以此次会议为契机,以履行2026年度执行理事长职责为抓手,持续强化科技创新和人才培养,深化产学研协同创新,在煤炭科学技术领域持续深耕,充分发挥学科优势和科研特色,为推动我省煤炭行业科技进步、实现产业高质量发展,守护国家能源安全贡献西科力量。
西安科技大学荣获第二届陕西省煤炭科学技术奖名单
一等奖

二等奖

三等奖




